Số Duyệt:22 CỦA:trang web biên tập đăng: 2026-03-31 Nguồn:Site
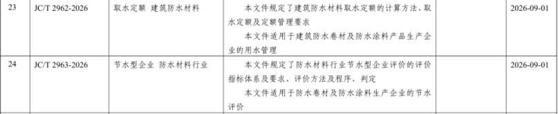
Vào ngày 11 tháng 3 năm 2026, Bộ Công nghiệp và Công nghệ thông tin đã ban hành thông báo chính thức phê duyệt công bố 453 tiêu chuẩn ngành, bao gồm 'JC/T 2962-2026 Hạn ngạch lấy nước cho vật liệu chống thấm xây dựng' và 'JC/T 2963-2026 Tiêu chuẩn ngành vật liệu chống thấm cho các doanh nghiệp tiết kiệm nước' cung cấp hỗ trợ kỹ thuật quan trọng cho sự phát triển xanh, ít carbon, tiết kiệm nước và hiệu quả của ngành vật liệu xây dựng. Giang Tô Công ty TNHH Vật liệu xây dựng Canlon với tư cách là đơn vị tham gia nòng cốt đã tham gia sâu vào việc soạn thảo cả hai tiêu chuẩn , góp phần quan trọng vào việc tiêu chuẩn hóa việc sử dụng nước và hệ thống hóa việc tiết kiệm nước trong ngành bằng thế mạnh kỹ thuật và kinh nghiệm thực tế của mình.


Hai tiêu chuẩn mới dành riêng cho ngành về vật liệu chống thấm được ban hành lần này tập trung vào việc quản lý việc sử dụng nước sản xuất và xây dựng các doanh nghiệp tiết kiệm nước. Chúng lấp đầy những thiếu sót trong các tiêu chuẩn của ngành về quản lý hạn ngạch sử dụng nước và hệ thống đánh giá tiết kiệm nước, đồng thời có ý nghĩa quan trọng trong việc thúc đẩy quá trình chuyển đổi xanh của ngành vật liệu chống thấm xây dựng và nâng cao hiệu quả sử dụng tài nguyên.
JC/T 2962-2026 'Hạn ngạch khai thác nước cho vật liệu chống thấm xây dựng' quy định rõ ràng phương pháp tính toán, chỉ số hạn ngạch khai thác nước và yêu cầu quản lý hạn ngạch đối với hạn ngạch khai thác nước cho vật liệu chống thấm xây dựng. Nó có thể áp dụng cho việc quản lý nước toàn bộ quy trình của các nhà sản xuất sản phẩm chính như màng chống thấm xây dựng và lớp phủ chống thấm, đồng thời sẽ điều chỉnh hiệu quả hành vi sử dụng nước của các doanh nghiệp và hướng dẫn ngành khai thác nước hợp lý, sử dụng nước hiệu quả và tiết kiệm nước.
JC/T 2963-2026 'Các doanh nghiệp tiết kiệm nước trong ngành vật liệu chống thấm' thiết lập hệ thống chỉ số đánh giá cho các doanh nghiệp tiết kiệm nước trong ngành vật liệu chống thấm, làm rõ các yêu cầu, phương pháp, thủ tục và quy tắc đánh giá đánh giá, đồng thời áp dụng cho các nhà sản xuất màng chống thấm và lớp phủ chống thấm. Nó cung cấp cơ sở thống nhất để ngành thực hiện việc thành lập, đánh giá và quản lý theo cấp bậc của các doanh nghiệp tiết kiệm nước, đồng thời giúp các doanh nghiệp đẩy nhanh quá trình chuyển đổi và nâng cấp quản lý công nghệ tiết kiệm nước.
Là doanh nghiệp hàng đầu trong ngành chống thấm polymer của Trung Quốc, Canlon luôn tuân thủ các khái niệm sản xuất xanh và phát triển bền vững, đồng thời tích cực tham gia soạn thảo các tiêu chuẩn ngành. Việc tham gia soạn thảo hai tiêu chuẩn tiết kiệm nước cốt lõi không chỉ thể hiện sức mạnh kỹ thuật của công ty trong sản xuất xanh và quản lý nước mà còn nêu bật trách nhiệm và cam kết của công ty trong việc dẫn đầu ngành theo hướng phát triển ít carbon và chất lượng cao.

Việc ban hành và triển khai hai tiêu chuẩn này đánh dấu một giai đoạn mới trong ngành vật liệu chống thấm xây dựng của Trung Quốc , được đặc trưng bởi việc sử dụng nước theo tiêu chuẩn, đánh giá có hệ thống và tiết kiệm nước theo tiêu chuẩn. Điều này sẽ thúc đẩy hơn nữa việc loại bỏ năng lực sản xuất lỗi thời, thúc đẩy các công nghệ tiết kiệm nước tiên tiến và giúp ngành vật liệu xây dựng đạt được sự phát triển xanh, ít carbon và chất lượng cao.
Bản quyền 2024 Công ty TNHH Tài liệu xây dựng Canlon Canlon. Tất cả các quyền được bảo lưu. 苏ICP备11076726 -3